J3 Adapter / J-Port Chip

Not yet English Translation
fin


EEC-IV:tä ei pysty ohjelmoimaan uudelleen ilman EPROMin tyhjentämistä UV Eraserilla ja hankalasti löydettävällä piirinohjelmointi laitteella ohjelmoisi uudelleen (ilmeisesti J3 portin kautta voi ohjelmoida tyhjän ECUn). Vaikein askel on ohjelmointi kun EPROM on erityistilaus inteliltä fordille ja toisin kuin normaaleissa on ROM piirin osoitus (adressing) tehty sisäisesti, joka vaatii erityisen 'Decoderin' rinnalle.
Uudemmassa EEC-V:ssä on käytetty EEPROMia, jolloin tämä on vaivattomampaa ja DLC/OBD kautta voi myös ohjelmoida. Ford poisti J3 portin vuonna 2005 *.
Venäläisellä foorumilla tuli törmättyä mahdollisesti Fordin virallisesti muokkaamaan EEC-IV:hin johon on lisätty piirikanta jolloin EPROMia voi vaihdella.

Superchips/Powerchip/Bayjoo Chip/Evolution Chips nimellä liikkuu valmiita lastuja. QuaterHorse on kehittynein vaihtoehto ominaisuuksillaan (emulaattori, eli voi muunmuassa lennossa muutella arvoja tai etsiä karttoja tai reaaliaikaista diagnosointia kaikkiin J3 portillisiin EEC-IV/V laitteisiin) ilman että lisi kallein vaihtoehto. Ainut vika noissa on ollut tyhjäksi menevä patteri (ensimmäisissä oli kokoonpanovirhe yhdessä liian pienessä vastuksessa, joka kulutti patterin loppuun liian aikaisin), josta johtuu korruptioitunut ohjelma. Joten siksi niitä suositellaan vain viritykseen eikä pysyväksi 'lastuksi'.

Hax programmer** oli yritys ohjelmoida i8763 EPROMia. Dale Ulan is probably the first person to ever re-program the i8763 EPROM. Thomas Tornblom made his own programmer and has had success programming the EPROM*. Andrew March tai Tom Cloud kokeili Thomaksen työn pohjalta omaa HAX Mk II programmer:ia. Mutta sivut ovat jääneet päivittämättä ja jääneet ilman tuloksia.

Thomas Tornblomiin sain yhteyden sähköpostilla ja hän sanookin suoraan:
"As I never got it to work reliably I didn't put it up on the new webserver when I had to move from the old site. Cheers, Thomas"


EEC hakkeroinnin historiaan toki mahtuu uhreja kun ainakin yksi henkilö joutui fordin taholta oikeuteen kun oli jakanut kokonaisen EEC-IV ROMin sisältöä ja saanut 6-numeroisen sakon.



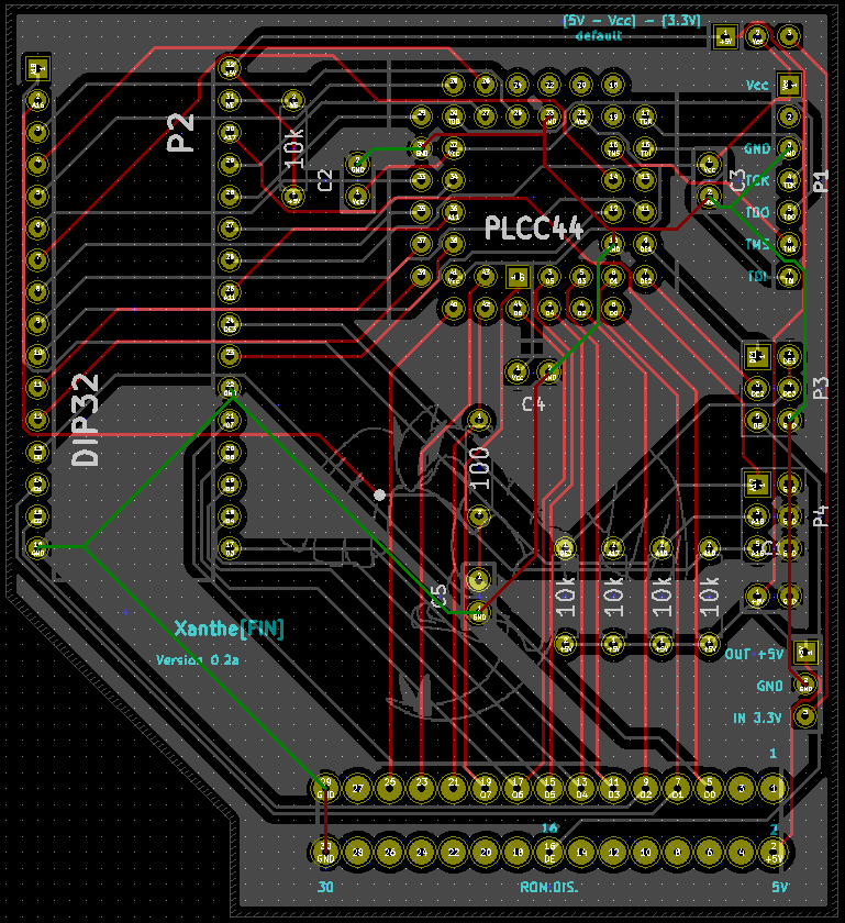
Itse päätin ohittaa alkuperäisen EPROM -piirin J3 -testi/huoltoportin kautta J3 adapterilla. Valmiin adapterin voi hankkia halvimmillaan $60 (Moates F3) ja virallisen Jaybird -ohjelmoijan sille $70. Itse rakensin Andrew J. March:in homebrew version (logiikan hoitaa Xilinx XC9572 CPLD), joka pohjautuu Kevin Timmermann -nimisen henkilön J3 adapteriin (toteutettu 74HC -logiikkapiireillä). Andrewn ja Kevinin versiossa muistina on 27C512 (512Kb) EPROM, jonka vaihdoin AM29F040B (4Mb/4096Kb) EEPROMiksi rinnakkaisohjelmien mahdollistamiseksi. Yhden ohjelman koko on 64kB (512Kb) offsetin kanssa, joten piirille saa jopa 8 valittavaa ohjelmaa. Mallia otin tästä EEPROMin muistialueen valintaan.

Tein KiCadilla piirustuksen, jonka avulla sain tilattua valmiit piirikortit iTead Studiosin kautta ruuvipenkki artikkelien avustuksella ( tämän ja tämän ). JTAG pinnit mahdollistaa logiikkapiirin ohjelmoinnin FT232 Breakout Board -USB tikulla, jonka arvo on eBayssa noin 6 dollaria. Vinkkinä kuitenkin kannattaa ostaa laajemmalla tuella ja toiminnallisuudella kalliimpi FT2232. Muistipiirille valitsin DIP32 koteloinnin näön takia ja ohjelmointilaitteeksi bongasin 37.11 euroa maksavan USB MiniPro TL866CS jolla onnistuu myös monen muun piirin kirjoitus ja luku.



1 2

Iltamyöhä tilailut eBaysta... Mutta ongelma on sahalla poissa ja saa pari ylimääräistä liitintä. En löytänyt mistään muualta 30(2x 15)pin - card edge - 2.54mm/0.1" pitch, 0.2" row spacing -liittimiä. Näitä siis piti tilata :). Nyt myöhemmin olen päättänyt juottaa piirin suoraan ECUn sisälle sillä huonon kontaktin huomaa auton sammumisella.





chi


Piirilevyn odottelua... Tilaus tehty 30.9-. Valmistuksesta postiin päästiin 10.10-. China Air Mailissa pakettia ei katsottu hyvällä ja iTeadstudio kävi vaihtamassa toimittajaa Hong Kong Postiin 06.11-, josta paketti oli perillä 12.11-. (jälkeenpäin huomasin eräässä eBay ilmoituksessa että Hong Kong postissa oli räjähtänyt jotain).

pcb


Ilmeisesti hajoitin yhden ylimääräisen EEC-IV boksin laittamalla adapterin erityisen taitavan huonosti. Ollaan jatkossa huolellisempia.



Sain uuden boksin ja pienten suunnitteluvirheitten korjailun jälkeen se toimii!

3 4

Eikun lastuttelee ;)

5

6

Bongasin paremman 32-pinnisen EEPROm -piirikannan jatkuvaa vaihtelua ajatellen. Lisäsin ulkoisen virransyöttö mahdollisuuden logiikkapiirille kun 5 voltin Xilinx piirien valmistus lopetettiin jo ajat sitten ja niitä löytyy enään eBayn sivuilta. Vaihdoin pintaliitos SMD komponentit normaaleiksi. Lisäsin A16 pinnin valinnan jotta 4Mb piirille saa kaikki kahdeksan erillistä ohjelmaa eikä vain neljä ja korjasin Pull-Up resistorit oikeaoppisiksi ettei tarvitse kuvanmukaisia hyppyjohtimia ;)



Uudemman iTead Studiosin tilauksen sujuvuus oli paljon nopeampaa kun postikuskina oli DHL Express.
18.4- iTead vastaanottanut Gerberit.
30.4- (Keskiviikko) Sain paketin.





7

Noni! Nyt toimii kuten pitääkin ja saa "lastun" kokonaan sisälle.





Linkkejä asiaan liittyen:

"Andrew's EEC-IV pages" *.zip *
"HAX Mk II programmer"
"Moates - 'F3' Ford Memory Adapter"
"T.I. Performance J3 Chips"
"Technical Notes on The EEC-IV MCU"

---Guestbook---

Visit #2127